由冷水性鱼类病害防控创新团队开展的“IPNV佐剂灭活疫苗研究”取得新进展,研究成果“IPNV inactive vaccine supplemented with GEL 02 PR adjuvant: Protective efficacy, cross-protection, and stability”发表于JCR1区期刊《Fish & Shellfish Immunology》。
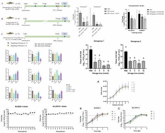
传染性胰脏坏死病毒(infectious pancreatic necrosis virus, IPNV)是全球鲑鳟鱼类养殖业面临的重要威胁之一,其中基因1型和基因5型毒株在虹鳟(Oncorhynchus mykiss)中尤为流行。然而,传统的灭活疫苗由于免疫应答较弱、保护期较短等问题,难以满足实际的防控需求。研究团队以甲醛灭活基因1型(HLJ2019-1)和5型(BJ2020-1)IPNV毒株为基础,添加水溶性佐剂Montanide™ GEL 02 PR,通过腹腔注射免疫虹鳟幼鱼,系统评估疫苗的保护效力、交叉保护能力及稳定性。结果显示,佐剂疫苗组在免疫后30天显著降低病毒载量(2.4~2.5 log),中和抗体效价提升至84(基因1型)和71(基因5型),且能够刺激CD4、CD8和IgM的表达。该疫苗可为虹鳟提供至少4个月的长期和交叉保护,在4 ℃保存12个月后,其保护作用未减弱。

该研究得到国家重点研发计划项目(2019YFE0115500)、国家自然科学基金项目(31802345)、黑龙江省重点研发计划项目(JD22A017)、中央级公益性科研院所基本科研业务费专项(2023TD45)资助。